北大公管 | 实践经验的知识转化:对中国公共管理自主知识构建路径的思考
【摘要】认识世界(理论理性)和指导行动(实践理性)是人类知识的两大功能,也是知识来源的两大途径。工业社会的特点和管理实践,共同塑造了以官僚制、科层制、分权制为核心的公共管理学知识体系。中国作为现代化的后来者,为“后发国家”的现代化及公共管理知识体系的转型升级进行了诸多探索。本文梳理了中国公共管理自主知识探索的历程,继而依据实践经验总结和知识体系构建两个维度,探析中国公共管理自主知识体系构建的途径和方法,以“体制-机制-方法”三层框架归纳中国公共管理的典型实践,从“价值-议题-经验-理论”四要素出发,阐释中国公共管理知识体系构建的可能路径:在价值取向上,确立人民性、科学性、自主性的价值体系;在议题设定上,确立“后发国家”和“中国故事”的问题意识;在经验生产上,深度提炼机制层与方法层的本土实践,确立问题驱动、实践导向的治理经验归纳及转化机制;在理论塑造上,基于价值体系和议题聚焦形成理论体系,并努力提出公共管理新范式。
关键词:公共管理;公共管理学;自主知识体系;知识转化
【作者简介】北京大学课题组
本文作者:郭宏樟,孙照哲,王艺潼,王馨瑶,陈汇朋,燕继荣(通讯作者)
课题组成员:燕继荣,马亮,杨文辉,向天怡,王艺潼,郭宏樟
燕继荣,开云电竞平台官网首页教授、院长;教育部长江学者特聘教授;主要研究领域为政治学理论、中国政治发展、国家治理、公共治理、社区治理等。
郭宏樟,开云电竞平台官网首页博士后;
孙照哲,开云电竞平台官网首页博士研究生;
王馨瑶,开云电竞平台官网首页博士研究生;
陈汇朋,开云电竞平台官网首页博士研究生;
王艺潼,中央党校(国家行政学院)国家治理教研部副教授,开云电竞平台官网首页博士毕业生,主要研究领域为央地关系、政府行为、基层治理等;
马亮,开云电竞平台官网首页教授,主要研究领域为数字治理、政府创新与绩效管理等;
杨文辉,开云电竞平台官网首页助理教授,主要研究领域为公共政策分析、中国地方治理、比较政治经济学等;
向天怡,开云电竞平台官网首页助理教授,主要研究领域为应急管理、地方政府管理和组织理论等。
【主要观点】
以政治与行政二分法的提出为标志,公共管理学正式诞生于19世纪末。考察公共管理学的发展历史可见,公共管理学始终自觉地以服务现实需要、解决现实问题为目的,是一门实践性极强的学科;而公共管理实践在主体、环境、任务、问题等方面的变化,是这一学科发展的直接动力。
随着中国现代化的不断深入,中国公共管理的实践不断发展,构建公共管理的自主知识体系的时代机遇已经到来。它可以为中国的治理实践提供一个科学自主的解释框架,为国家治理体系和治理能力现代化提供必要的理论支撑;也会丰富全球公共管理学的知识谱系,为世界发展公共管理学提供基于中国实践的参照与启迪。建构中国自主的公共管理知识体系的关键就是对中国公共管理实践进行整理、归纳和理论化。本文在梳理中国公共管理自主知识探索历程的基础上,重新审视“实践-经验-理论”的线性逻辑,分析不同层次的中国公共管理实践如何作用于价值、议题、经验和理论,探讨构建自主知识体系的系统路径。
一、实践中发展的中国公共管理自主知识
中国公共管理自主知识扎根于本土治理实践,其发展历程已形成清晰脉络,为构建自主知识体系奠定了坚实基础。
其一,中国公共管理学科的原创性概念发展,呈现出从学科互鉴向精细创新演进的显著特征。“原创性概念”是指具有区别于已有概念的思想内涵、时代内涵和文明内涵的概念,它有利于实现“术语的革命”。从20世纪90年代中后期开始,一批来自经济学、社会学的学者就开始尝试创造新的概念工具。他们对舶来的概念或理论进行调整和改造,注入本土内容,使之更能解释中国实际。与此同时,来自政治学、行政学的学者通过对中国经验的归纳,提出了更具本学科特点的概念,这些概念表现出一定的本土原创性,比如“压力型体制”“运动式治理”等,这些已经成为解释中国公共管理的经典概念,至今仍具有一定的生命力。21世纪以来,中国公共管理领域的原创性概念更加深入和精细,更加注重具体治理场域中的中层理论和微观机制,比如“治理型改革”“社会共治”“平台驱动的数字政府”和中国基层治理中的“三治融合”等。相较于上一阶段的研究,这些原创性概念显然更加聚焦,更具精细性和公共管理的学科特点。
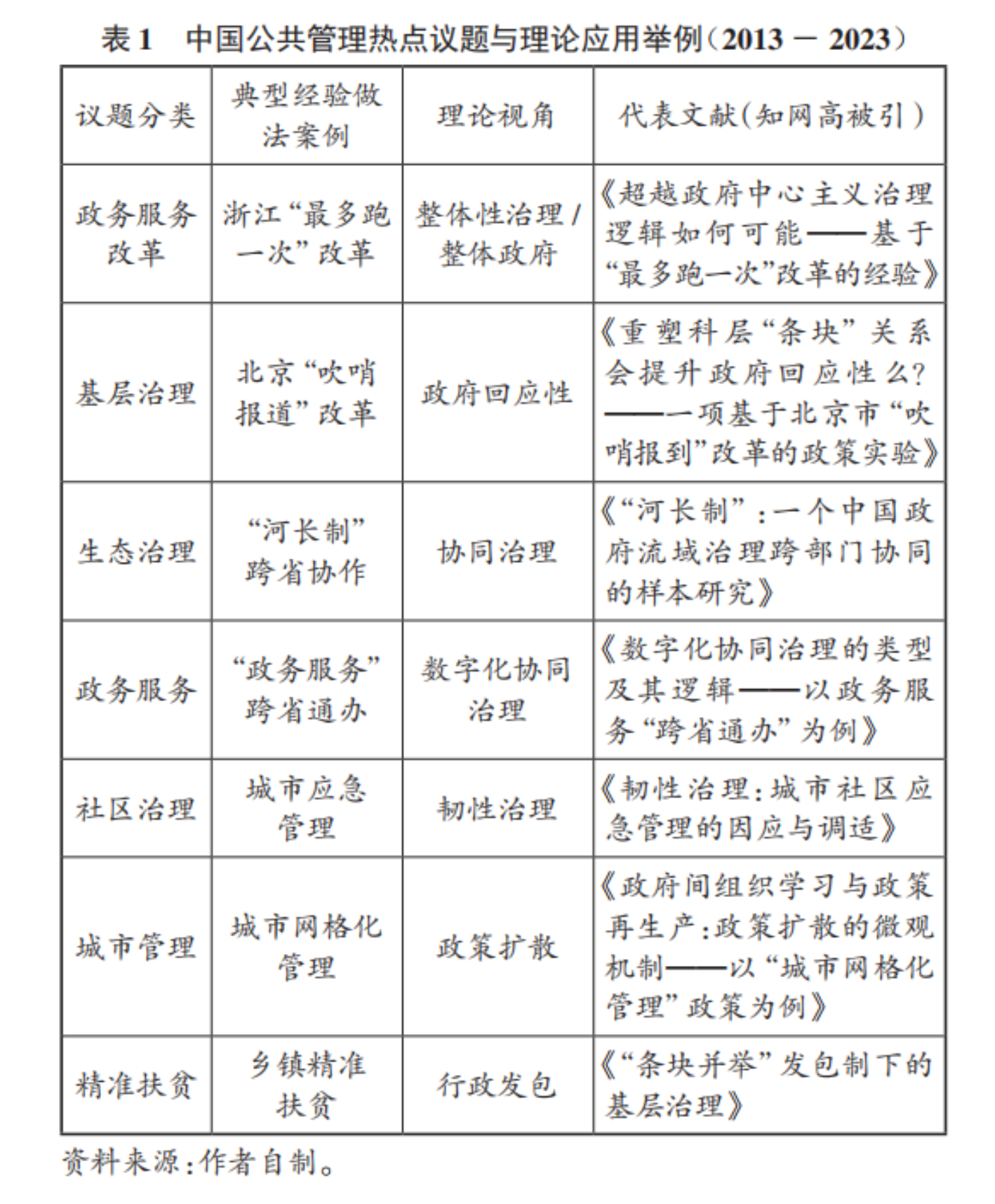
其二,在议题选择层面,表现为从填补理论空白逐步转向聚焦“中国故事”的问题自觉。改革开放至党的十八大前夕,中国公共管理学科发展呈现出鲜明的“理论引进-问题应对”特征。这一阶段的中国公共管理学术研究始终为中国行政体制与公共服务改革提供理论与实践支持。国际公共管理的理论引进填补了中国公共管理研究的大量空白,也为相关的改革举措提供了切实的智力支持但也导致了一定程度的学术话语依附性情景。党的十八大以来,中国公共管理实践在新时代变革的驱动下进入创新活跃期,在政务服务改革、基层治理创新、数字政府建设等领域形成了独具特色的本土化治理模式。在治理实践蓬勃发展背景下,中国公共管理学的议题选择也从“填补空白”向“自主选择”转变,学者们尝试主动选择公共管理的“中国故事”,用前沿理论解释中国实践(见表1)。如何围绕“中国故事”进行更加自觉且深入的提问,注定是新时代中国公共管理学者的重要学术使命。

其三,在方法论层面,从完成与世界接轨的历史使命后逐步向“何以中国”的学术自觉迭代。中国公共管理学的方法论迭代与学科的发展、治理的升级密切相关。20世纪80年代学科恢复之初,重新起步的行政学树立了富有中国特色的行政学方法论,主要关注政府职能转变、社会主义市场经济体制和国家公务员制度等具体问题,以期提高行政效率,为行政体制改革提供了理论支撑。20世纪90年代之后,随着中国不断扩大开放,公共管理作为一种新的方法论范式开始兴起并被有意识地与行政学进行区分。这一阶段,学者们通过引入、移植和本土化调试公共管理学经典方法论来推动中国行政体制的现代化转型,寻求与世界主流研究接轨的同时探索其与中国国情的兼容路径。随着实践不断推进,中国公共管理的基本面貌逐渐清晰:它有着现代性和本土性的双重特征,理解中国的“特殊性”对于研究公共管理同样至关重要。党的十八大以来,特别是习近平总书记关于“着力构建中国特色哲学社会科学”的指示精神提出以来,学者们在方法论迭代方面的学术自觉越发强烈,中国公共管理学界逐渐形成具有一定规模的“何以中国”的学术思潮。中国公共管理学科正站在理论创新的临界点:既需要从实践智慧中提炼具有普遍解释力的中层理论,也亟待将解释中国公共管理现象的自主知识体系化。
二、中国公共管理实践归纳:体制-机制-方法
本文认为“体制—机制—方法”三层结构框架能够较为清晰、全面地展示中国公共管理体系的基本面貌(见表2)。其中,体制层强调制度根基与政治结构的顶层设计,是公共管理体系的根本框架与价值基准;机制层关注政策传导与制度设计,体现为中观层次上的治理协同、资源配置与制度创新;方法层则聚焦具体的治理的操作工具与业务流程,是公共管理制度落实到具体社会治理情境中的微观表现。“体制—机制—方法”三层结构具有逐步分层的逻辑性,也体现公共治理内部的动态反馈机制。

需要说明的是,“体制—机制—方法”三层结构并非彼此割裂的静态存在,而是在具体实践中相互耦合、彼此贯通,构成中国公共管理的动态循环。体制层作为制度势能的源头,通过机制层转化为具体治理行为;机制层通过政策设计与制度创新将体制目标具象化,并在方法层中以服务流程、治理工具和管理手段的形式实现具体落实。治理实践中的诸多案例表明,从体制到机制、从机制到方法的纵向传导逻辑十分普遍,例如“顶层设计—政策包—项目制”的传导链条在区域发展治理中屡见不鲜;而“方法—机制—体制”的反向反馈闭环也显现出鲜明本土治理特征,譬如基层治理中“接诉即办”工作推动了办事流程精简、制度优化甚至治理理念创新,诠释了方法层对机制和体制层面的再塑能力。
总之,党的领导与举国体制的体制势能,通过民主协商、政策试点等中观机制转化为具体政策,最终在接诉即办、数智赋能等微观方法中落地为治理效能。中国公共管理“体制—机制—方法”三层结构的实践,本质上是本土治理传统与全球治理知识互动创新的结果。它不仅要为中国的国家治理现代化提供支撑,更要成为重构全球治理理论谱系的重要参照。因此,如何将这三层结构的实践体系转化为中国公共管理的理论体系,是呼之欲出的重要议题。
三、中国公共管理的自主知识体系构建:价值-议题-经验-理论
实践经验转化为知识体系,需要完成问题意识到概念提出、再到理论升华的过程。公共管理自主知识体系是一个多层次的整体,各部分的要求和实现形式不同。本文认为,要构建一套完整的、将理论与实践结合所形成的完整的知识体系,需要在价值-议题-经验-理论四个层面形成系统的、自洽的阐释。
首先是价值,价值决定了中国自主的公共管理知识体系的出发点和落脚点,引领相关学科和相关领域发展方向。在构建中国公共管理自主知识体系时,应特别重视赋予其独特的中国价值,从马克思主义、中华优秀传统文化和中国共产党治国理政实践中充分汲取资源,尤其是强调以人民为中心的价值尺度。其次是议题,选择什么议题决定了要讨论的问题,引导着对经验的选择和聚焦。建构中国自主的公共管理知识体系,必须争取自己的议题设置权,要立足于中国公共管理的现实情况和需要,实事求是、独立自主地提出公共管理的中国问题,在此基础上,产生真正符合和解释中国实际情况的答案。再次是经验知识,其核心价值在于在特定范围内有效指导实践。在公共管理领域,经验知识在指导实践方面占据着基础性地位。公共管理的经验知识的中国自主性体现在它能准确地描述和解释中国的现实情况,解决中国的现实问题。最后是理论,理论知识是从概念和命题出发,通过演绎推理获得的知识。中国自主的公共管理理论知识应包含以下关键要素:第一,中国自主的公共管理原创性概念;第二,具有普遍性或本土适用性的原理;第三,能够解释中国乃至所有后发国家公共管理现象的系统性理论范式。
沿着前文所述的逻辑继续前进,从体制、机制和方法三个层面的中国公共管理实践出发构建自主知识体系,存在以下构建路径(如图1)。第一,中国特色的公共管理自主知识体系应根植于我国独特的公共管理体制以及复杂的国情和外部环境,由此确立该知识体系的核心价值导向——人民性、科学性和自主性,三者共同在价值层面构成了这一知识体系区别于其他体系的标识。第二,基于我国公共管理机制和方法层面实践提炼公共管理的经验知识。需要着重强调的是,对经验知识的归纳提炼必须超越简单的“成功解释”逻辑,要坚持辩证唯物主义的方法论,将负面经验的深度剖析置于与正面经验同等重要的地位,考察发展道路的曲折性与复杂性。第三,以中国自主的价值准则为指引,聚焦“后发国家”与“中国故事”议题,基于对中国公共管理经验知识的系统梳理,形成具有解释力的理论体系。

基于公共管理实践,构建中国公共管理自主知识体系的任务有:第一,推进中国公共管理的经验提炼和自主选题,以自主选题持续推进对新时代涌现的诸多实践经验的甄别与提炼。第二,完成中国公共管理理念的价值迭代,新时代中国公共管理理念应更具人民性、科学性与自主性,强调以人民为中心的发展思想、遵循客观规律的治理创新,以及立足本土实践的自主知识建构。第三,寻求中国公共管理知识的理论突破:理论概念层面在对齐的基础上实现融合,形成兼具学科通用性与中国特质的复合概念体系;原理层面在继承经典原理的同时追求具体化,在继承其科学内核的同时通过本土实践进行具体解读;理论层面达成批判超越与创新,以既有理论为参照系,批判性解构其预设局限、超越其解释边界,最终创新构建扎根中国实践的自主理论框架,实现学科的根本性自主。
四、余论:处理好自主知识体系构建的三重张力关系
最后,讨论中国公共管理自主知识体系的目的在于构建兼具本土解释力和文明交流互鉴能力的学科体系、学术体系和话语体系,这要求正确处理好传统与现代、本土与外来、政治性与学术性的三重张力关系。与此同时,作为一门学科,公共管理学在长期发展过程中形成了一套特定的研究概念、研究视角和研究方法,这也是公共管理学之所以成为一门独立学科的关键所在。因此,构建中国公共管理自主知识体系不仅要符合政治发展需要,坚持正确的政治方向,还要充分尊重学术性和科学性,遵循学科发展的一般规律,要形成可验证、可传播的知识体系,避免将政治话语简单移植为学术结论。也只有开展科学化和专业化的治理实践研究,才能把准治理现象和治理实践的本质特征和一般规律。从这一意义上看,中国公共管理自主知识体系必须在政治性和学术性的张力中实现创造性平衡。而基于中国治理实践建构知识体系,既能够保证政治性方向,又能增强学科的科学性,从而有效指导公共管理实践、提升学科理论解释力、服务于人民群众的现实需求。
本文原载于《中国行政管理》2025年第7期。
本文系2025年度国家社科基金重大委托项目“中国公共管理自主知识体系的构建研究”阶段性研究成果。
